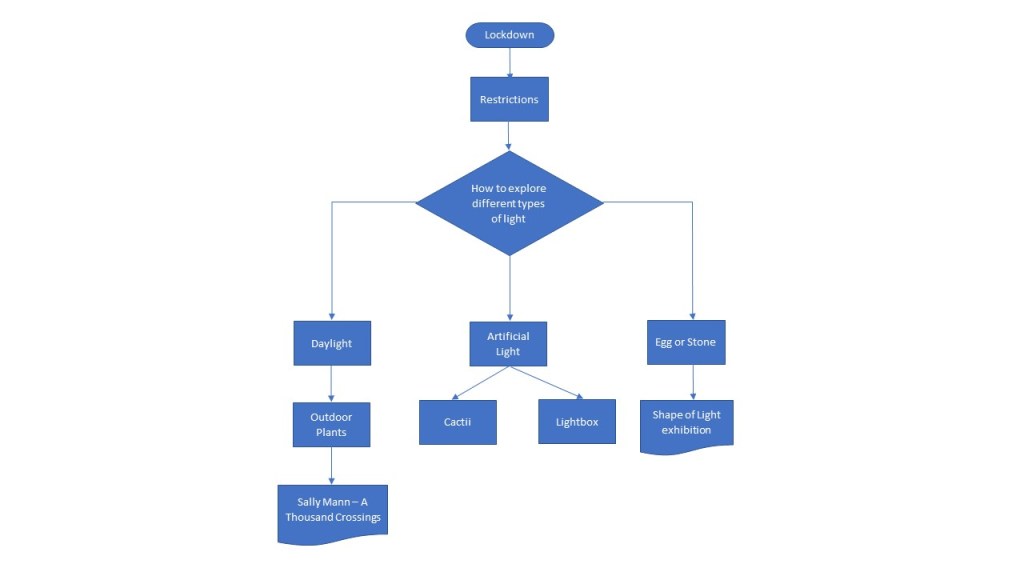
Before starting part 4 of Express Your Vision I thought I’d give some thought to how I might approach the coursework, especially because we are still under lockdown because of COVID-19.
With that in mind I drew up an initial flowchart to give me some idea of the direction I planned to take.

Different Types of Light
Google “different types of light for photography” and you get a variety of different answers. Some discuss light at different times of day, others talk about the source of the light; natural or artificial. Yet others, describe the patterns that light can make and how to achieve those.
The Oxford English Dictionary defines light for our purposes as
noun 1 the natural form of energy that makes things visible; elecrtomagnetic radiation from about 390 to 740 nm in wavelength. 2 a source of illumination such as a lamp.
Compact Oxford English Dictionary, Edition 3, 2005
In the article What are the Different Types of Light in Photography, Hashem, A. (2017), Amin Hashem describes the different types and the characteristics associated with it, such as intensity, colour, quality and direction. Each of these affects how an object will appear when photographed.
For part 4 of the course both natural and artificial light are being used for different exercises and my plan is to try and explore as many different ways of lighting a subject as possible.
Light at Different Types of Day
At different times of the day, natural light has different qualities. ▷ Understanding Golden Hour, Blue Hour and Twilights (2016) provides a table of when these occur based on the sun’s elevation.
- Nighttime (below -18°)
- Morning twilights (from -18° to 0°)
- Astronomical Twilight (from -18° to -12°)
- Nautical Twilight (from -12° to -6°)
- Civil twilight (from -6° to 0°)
- Morning magic hours
- Blue hour (from -6° to -4°)
- Golden hour (from -4° to 6°)
- Daytime (above 6°)
- Evening magic hours
- Golden hour (from 6° to -4°)
- Blue hour (from -4° to -6°)
- Evening twilights (from 0° to -18°)
- Civil twilight (from 0° to -6°)
- Nautical Twilight (from -6° to -12°)
- Astronomical Twilight (from -12° to -18°)
- Nighttime (below -18°)
Golden Hour
The Golden Hour is the period of time just after sunrise or just before sunset, where the light from the sun changes from a red/orange to yellow (hence the term golden) tone. The light is diffused because of the sun’s low position in the sky.
Images taken during the Golden Hour will have a warm tone and few, if any shadows, because of the sun’s low position.
Blue Hour
The Blue Hour is that period of time when the sun is below the horizon and as a result indirect sunlight takes on a blue shade.
Lighting Patterns
Lighting patterns are the way that light and shadow play across an object. In her article 6 Portrait Lighting Patterns Every Photographer Should Know (s.d.), Darlene Hildebrandt discusses four of these.
- Split lighting
- Loop lighting
- Rembrandt lighting
- Butterfly lighting
Split lighting is where an object is divided into equal halves of light and shadow. To achieve split lighting the light source is positioned so that it is at 90 degrees to the subject. Although Hildebrandt is discussing portrait photography, split lighting can be used with other forms of photography, like landscape.
Loop lighting involves positioning a light source at just above eye level and at 30 to 45 degrees from the camera. This results in a small shadow of a person’s nose appearing on their cheek. Unlike with Rembrandt lighting, loop lighting does not connect with the shadow on the cheek.
Again this type of lighting could be used with other forms of photography where the shadow of some feature could be generated on the surface of an object.
Rembrandt lighting is a form of loop lighting but where the shadow of the nose connects with the shadow on the cheek.
Butterfly lighting is achieved by positioning the light source behind the camera and just above the subjects eye or head level. This results in a butterfly shape below the nose.
Walter Nurnberg
Nurnberg was an industrial photographer in post-war Britain. Born in Berlin, he moved to England in 1933, and although designated an enemy alien at the outbreak of World War II eventually served in the British Army until 1944.
Walter Nurnberg Pictures and Photos – Getty Images (s.d.) contains a range of his industrial photographs. The black and white images, with dramatic lighting, something that Nurnberg pioneered evoke a bygone era of British industry and manufacturing. Reminiscent of black and white movies, which is unsurprising, as Nurnberg pioneered movie style lighting for photography, the images could almost be stills from wartime propaganda movies intended to keep up the morale of the British people. It is the way that objects and people have been lit that gives them this feel.
Paging through the images it is the occasional colour image that leaps out at you.
And then you come across an image like this.
Clicking on the image resulted in the image being displayed in a separate window with the title “A (sic) the Hoover plant of Merthyr Tydfil”
For most people an image like this would just be another industrial photograph but for me it has a more personal connection. I was born and raised in Merthyr Tydfil until I left home in my early 20s. My father did a number of jobs throughout his lifetime. He was the fireman on a steam train, worked as a labourer on a building site, but for most of his life he worked at Hoovers at their factory in Merthyr. He worked on the production line building washing machines.
Although we went to the factory site for things like Christmas parties and Lord’s Taveners cricket matches, we never got to see where he actually worked so this image adds to his life story and my understanding of a part of his life that I never got to know as well as I could have.
Yousuf Karsh
Karsh was an American-Canadian photographer known for his portraits of famous people.
His use of lighting shows how to produce flattering images of your subject.

In this image of Audrey Hepburn, Karsh has managed to light her face up so that there is minimal shadow, while still managing to highlight parts of her face. The flawless skin, the lashes (including individual ones), the detail is incredible. There is a gentleness to this image, and an almost dreamlike look to Hepburn.

This image of Castro, is compeltely different. Every crease, every line on his face can be seen. The catchpoints in his eyes draw your gaze to them. The image has a very intense feel to it.
Maurice Broomfield
Born in Derbyshire, Broomfield was a British photographer who, like Nurnberg, worked in the area of industrial photography in the post-war years.
Looking at the images at Buy prints — Maurice Broomfield (s.d.), there are a lot more which are in colour. This suggests to me that Broomfield understood when colour would add to the iamges he was producing in ways that black and white would not.

For instance this image would have worked in black and white but the use of colour makes the face of the man in the background stand out more.
It also makes a grinning, devilish, face at the mid right hand of the picture seem to be peering out of the image, adding a menancing feel to a photograph of what is a very dangerous job. Almost as if something was about to go horribly wrong.

Broomfield’s choice of perspective also adds a challenging element to his work for his viewers.
Without knowing what the subject matter of the image was, at first glance I thought that I was looking at a group of children watching someone working with fur pelts. It was only on closer examination, and with the confirmation of the caption that I wasn’t looking at group of people but at headwear. Not only does light affect how we see an image but so does where we are asked to look at it from.
References
- ▷ Understanding Golden Hour, Blue Hour and Twilights (2016) At: https://www.photopills.com/articles/understanding-golden-hour-blue-hour-and-twilights (Accessed 14/06/2020).
- 6 Portrait Lighting Patterns Every Photographer Should Know (s.d.) At: https://digital-photography-school.com/6-portrait-lighting-patterns-every-photographer-should-know/ (Accessed 18/07/2020).
- Blue hour (2020) In: Wikipedia. At: https://en.wikipedia.org/w/index.php?title=Blue_hour&oldid=959056004 (Accessed 14/06/2020).
- Buy prints — Maurice Broomfield (s.d.) At: https://mauricebroomfield.photography/buy-prints (Accessed 18/07/2020).
- Golden hour (photography) (2020) In: Wikipedia. At: https://en.wikipedia.org/w/index.php?title=Golden_hour_(photography)&oldid=956624936 (Accessed 14/06/2020).
- Walter Nurnberg Pictures and Photos – Getty Images (s.d.) At: https://www.gettyimages.co.uk/photos/walter-nurnberg?family=editorial&phrase=walter%20nurnberg&sort=best (Accessed 18/07/2020).
- Yousuf Karsh (s.d.) At: https://karsh.org/ (Accessed 18/07/2020).
- Hashem, A. (2017) What Are The Different Types Of Light In Photography?. At: https://ehabphotography.com/types-of-light-for-photography/ (Accessed 22/08/2020).

Leave a comment